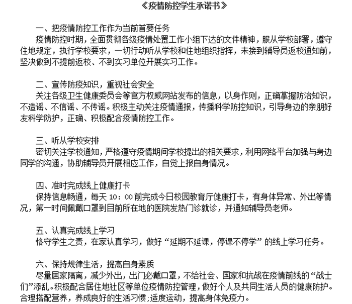
当前,新冠肺炎疫情防控工作正处于关键时期。疫情就是命令,防控就是责任。在疫情发生以来,学校高度重视,全面落实党中央、国务院关于做好新冠肺炎疫情防控工作,加强对全校疫情防控工作的统一指导,行知管理学院积极行动,在这关键时期,配合学校安排,上下团结一心,共同抗击疫情。为减少新冠病毒传播风险,本着对自己和他人负责的原则,行知管理学院团总支近期积极开展了线上签订《疫情防控学生承诺书》活动。
通过各班级团支部的积极推进,截至3月9日,行知管理学院50个行政班级,均完成线上签订《疫情防控学生承诺书》。同学们纷纷表示:疫情形势依然严峻,防控斗争刻不容缓,抗击疫情,我们责无旁贷,我们将齐心协力,共克时艰,努力践行当代大学生的责任和使命,为构筑基层疫情防线添砖加瓦,为打赢疫情防控阻击战贡献力量!武汉加油!中国加油!(供稿:左艳琼 审稿:唐学华)

